Doxygen Generate Call Graph

c How to get Doxygen to produce Call graphs for OpenVSource Code?PN

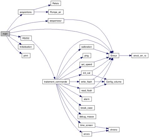
Doxygen Generate Call Graph. This will generate two more folders named as html and latex. Doxygen can use the dot tool from.

c How to get Doxygen to produce Call graphs for OpenVSource Code?PN
c How to get Doxygen to produce Call graphs for OpenVSource Code?PN

Go to the html folder and open. Doxygen can use the dot tool from. This will generate two more folders named as html and latex.

Doxygen can use the dot tool from. This will generate two more folders named as html and latex. Go to the html folder and open. Doxygen can use the dot tool from.