Recursive Tree Generator

Construya un árbol binario en orden de nivel usando recursividad

Recursive Tree Generator. Made with ♥ by bruno papa •. 🥇 winner project of the algoexpert swe project contest 🥇.

Construya un árbol binario en orden de nivel usando recursividad
Construya un árbol binario en orden de nivel usando recursividad

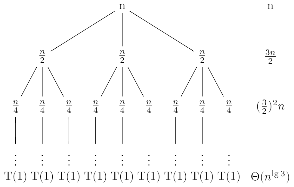
Web the best online platform for creating and customizing rooted binary trees and visualizing common tree traversal. Made with ♥ by bruno papa •. 🥇 winner project of the algoexpert swe project contest 🥇. A recursion tree is useful for visualizing what happens when. Post a link in the. I'd love to see how folks are using this tool. Stop drawing recursion trees by. Recursion trees and the master method recursion trees. Web 👋🏻 are you comfortable publicly sharing your visualizations?

Web 👋🏻 are you comfortable publicly sharing your visualizations? Web the best online platform for creating and customizing rooted binary trees and visualizing common tree traversal. A recursion tree is useful for visualizing what happens when. Post a link in the. Made with ♥ by bruno papa •. I'd love to see how folks are using this tool. Web 👋🏻 are you comfortable publicly sharing your visualizations? Recursion trees and the master method recursion trees. 🥇 winner project of the algoexpert swe project contest 🥇. Stop drawing recursion trees by.